近日,由北京市教育委员会主办,北京邮电大学承办的2020年第六届中国国际“互联网+”大学生创新创业大赛北京赛区复赛落下帷幕,五星体育
学子斩获16项奖项。
经过校级初赛、市赛复赛网审、市赛复赛决赛三个环节的激烈角逐,五星体育
学生组建或参与的团队,获得北京市二等奖2项、三等奖14项,再次展示出“互联网+”环境下五星体育
学子在创新创业方面具备的独特优势。
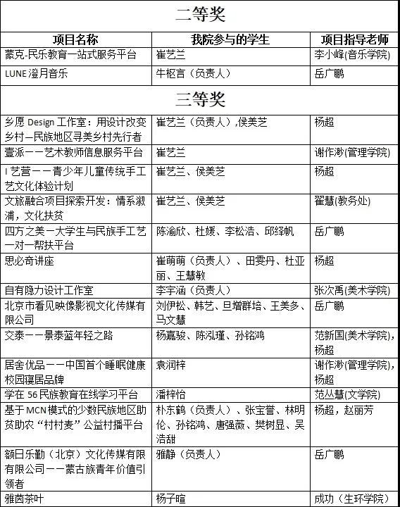
【第六届中国国际“互联网+”大学生创新创业大赛北京赛区五星体育
学子获奖名单】

今年,在疫情防控常态化要求下,大赛启用“北京赛区大赛评审系统”,首次全部使用智慧教室,以“线上+线下相结合”的形式开展评审,并首次在线组织北京高校“青年红色筑梦之旅”成果展。自6月赛事启动以来,五星体育
学子积极准备,认真备战,在参赛团队中充分发挥自身专业优势,努力钻研项目,反复排练路演,在长达3个月的赛程中展现出良好的状态,最终收获佳绩。
本届大赛以“我敢闯、我会创”为主题,旨在以赛促学、以赛促教、以赛促创,力求做到更全面、更创新、更国际,办出一个具备北京特色、展示中国形象、引领创新发展的高水平国际大赛。大赛自举办以来,学生参赛热情与重视程度均逐年提升。 据统计,今年全市共有73所高校和33所职业院校的7630支团队共3.9万人次报名参加初赛,参赛团队较去年提升了29%,覆盖面、影响力均为六届之最。
祝愿新传学子在接下来的赛事中取得更加优异的成绩!